WilliamHILL中国官网
首页
威廉概况
人才培养
师资队伍
科学研究
党建工作
威廉希尔
招生就业
校友之窗
学院新闻
通知公告
团学园地
制冷学会
学院介绍
现任领导
组织机构
专业设置
培养方案
学科建设
校企合作
师资力量
骨干教师风采
科研平台
科研项目
科研团队
科研成果
论文著作
专利软著
人工智能研究所
组织机构
党建工作
党风廉政
工会之家
组织机构
品牌活动
荣誉集锦
招生宣传
就业创业
校友组织
校友风采
校友活动
校友联络员
校友文苑
感恩回馈
就业创业
当前位置:
首页
>>
招生就业
>>
就业创业
>>
正文
招生宣传
就业创业
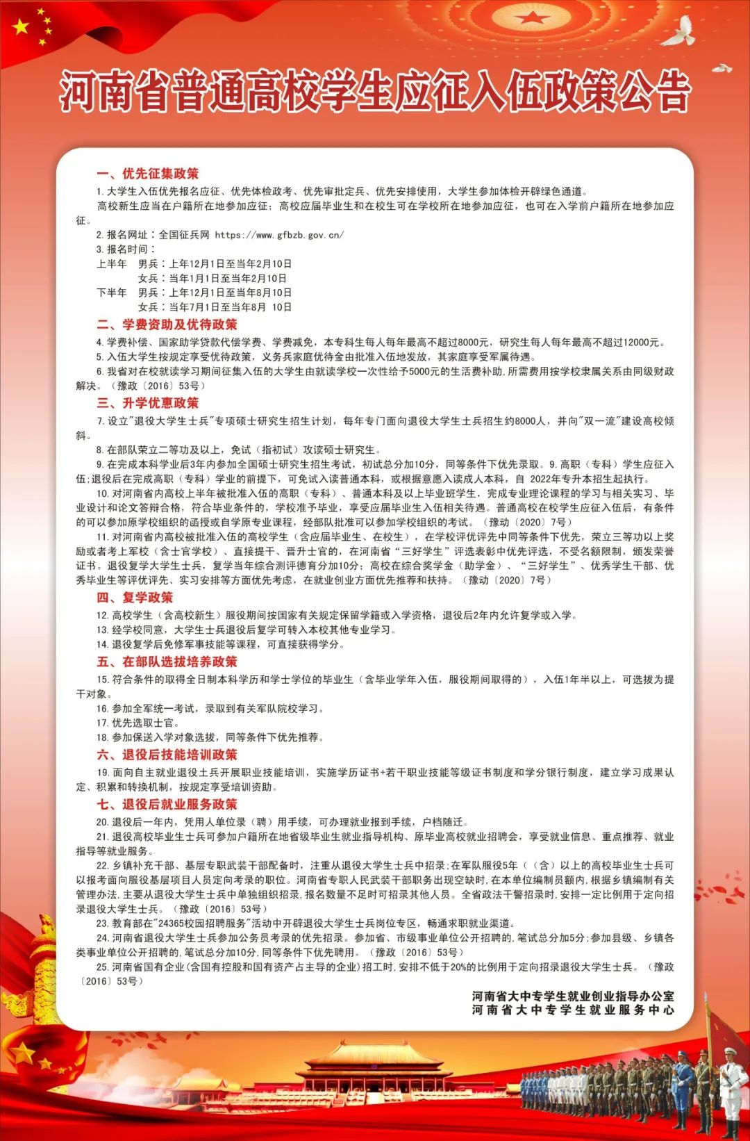
就业政策|河南省普通高校学生应征入伍政策公告
2022-04-27 12:30
李永振
河南省普通高校学生应征入伍政策公告
【
关闭窗口
】
中国制冷学会
|
河南省科学技术协会
|
河南省制冷学会
|
郑州市暖通空调节能学会
|
中国自动化学会
|
中国人工智能学会
williamhill-威廉希尔(中国)中文官网-Ultra Platform
版权所有 电话号码:0371-65765032